Quels sont RFCs ? - Guide de l'utilisateur avancé d'AMS

Les traductions sont fournies par des outils de traduction automatique. En cas de conflit entre le contenu d'une traduction et celui de la version originale en anglais, la version anglaise prévaudra.

Quels sont RFCs ?

Une demande de modification, ou RFC, vous permet d'apporter une modification à votre environnement géré par AMS ou de demander à AMS d'effectuer une modification en votre nom. Pour créer une RFC, vous devez choisir parmi les types de modification AMS, les paramètres RFC (tels que le calendrier), puis vous soumettez la demande à l'aide de la console AMS ou des commandes CreateRfcAPI et. SubmitRfc

Un RFC contient deux spécifications, l'une pour le RFC lui-même et l'autre pour les paramètres du type de modification (CT). Sur la ligne de commande, vous pouvez utiliser une commande RFC intégrée, ou un CreateRfc modèle standard au format JSON, que vous remplissez et soumettez avec le fichier de schéma CT JSON que vous créez (en fonction des paramètres CT). Le nom du CT est une description informelle du CT. Un CSIO (catégorie, sous-catégorie, article, opération) est une description plus formelle d'un CT. Seul l'ID CT doit être spécifié lors de la création d'une RFC.

AMS vous avertit lorsque la modification est terminée avec succès (réussite) ou non (échec).

Note

Pour plus d'informations sur le dépannage des défaillances RFC, consultezRésolution des erreurs RFC dans AMS.

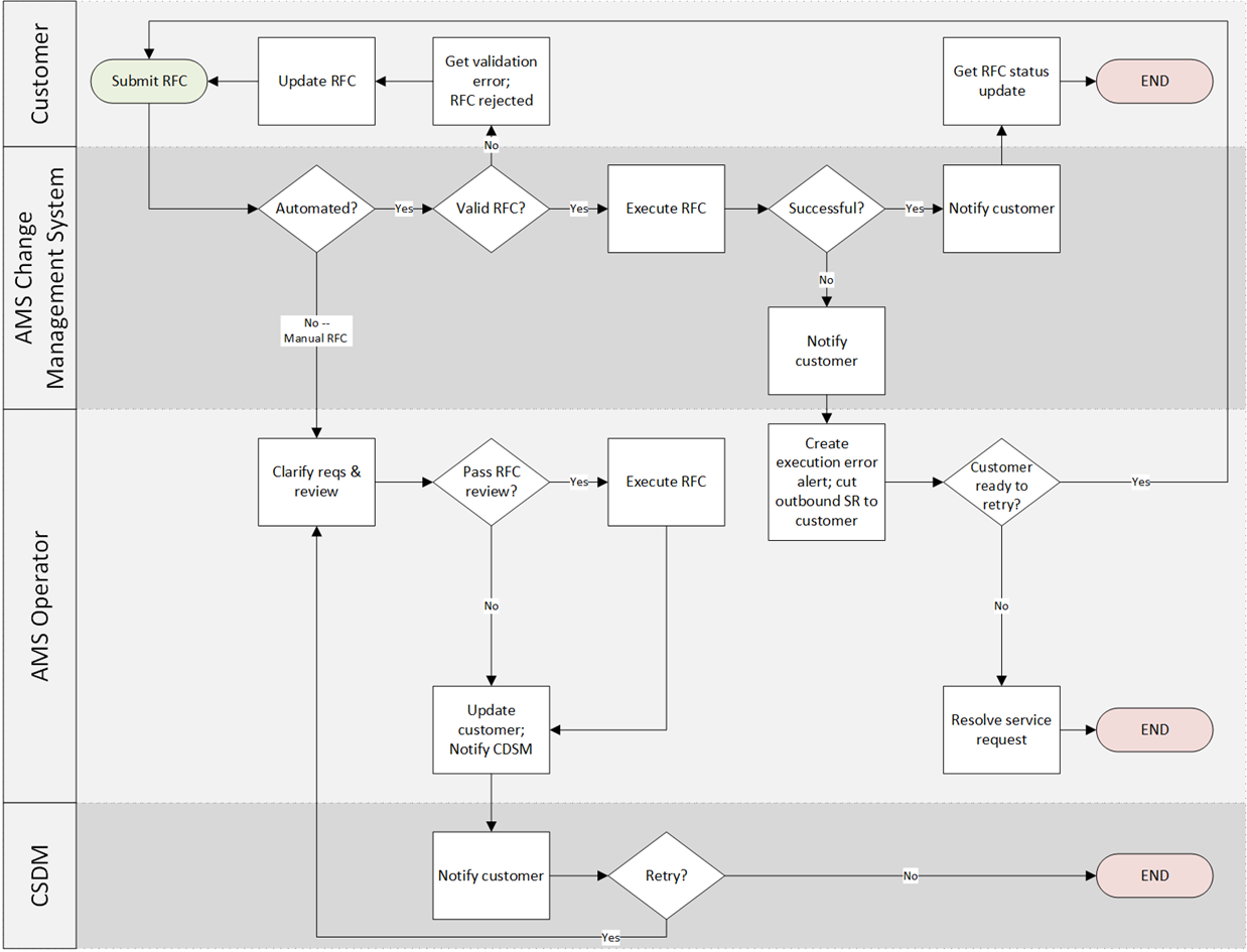
Le graphique suivant illustre le flux de travail d'une RFC que vous avez soumise.

Le flux de travail d'une RFC soumise par le client.