View a markdown version of this page

Cosa sono RFCs? - Guida per l'utente avanzato di AMS

Le traduzioni sono generate tramite traduzione automatica. In caso di conflitto tra il contenuto di una traduzione e la versione originale in Inglese, quest'ultima prevarrà.

Cosa sono RFCs?

Una richiesta di modifica, o RFC, è il modo in cui apporti una modifica al tuo ambiente gestito da AMS o chiedi ad AMS di apportare una modifica per tuo conto. Per creare un RFC, scegli tra i tipi di modifica AMS, scegli i parametri RFC (come la pianificazione), quindi invia la richiesta utilizzando la console AMS o i comandi API e. CreateRfcSubmitRfc

Un RFC contiene due specifiche, una per la RFC stessa e una per i parametri del tipo di modifica (CT). Nella riga di comando, è possibile utilizzare un comando RFC in linea o un CreateRfc modello standard in formato JSON, da compilare e inviare insieme al file di schema CT JSON creato (in base ai parametri CT). Il nome CT è una descrizione informale del CT. Un CSIO (categoria, sottocategoria, articolo, operazione) è una descrizione più formale di un CT. Quando si crea un RFC, è necessario specificare solo l'ID CT.

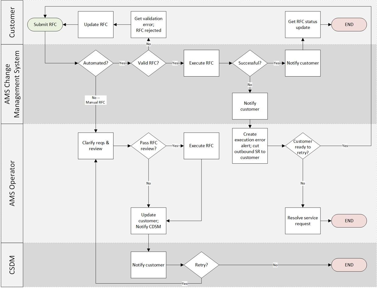
RFCs passano attraverso due fasi chiave: convalida ed esecuzione.

  1. Nella fase di convalida, AMS esamina la richiesta RFC per verificarne la completezza e la correttezza. AMS valuta inoltre la richiesta di sicurezza in conformità con i nostri standard tecnici di sicurezza. AMS verifica che la modifica richiesta sia valida ed eseguibile.

  2. Nella fase di esecuzione, AMS tenta di apportare le modifiche richieste all'account dell'utente.

AMS gestisce entrambe le fasi tramite un processo automatizzato, un processo manuale o una combinazione di entrambi. Il processo manuale è gestito dal team AMS Operations. Per ulteriori informazioni, consulta Automatizzato e manuale CTs.

AMS offre tre modalità di esecuzione per la gestione delle richieste:

  • (Consigliato da AMS) Modalità di esecuzione: automatizzata. Queste CTs utilizzano l'automazione per le convalide e le esecuzioni RFC, che è il modo più rapido per raggiungere i risultati aziendali.

  • (Consigliata da AMS) Modalità di esecuzione: manuale e designazione: automazione gestita. Questi CTs utilizzano una combinazione di processi automatizzati e manuali per le convalide e le esecuzioni RFC. Se l'automazione non è in grado di eseguire la modifica richiesta, la RFC viene trasferita (tramite routing automatico o mediante la creazione di una RFC sostitutiva) al team AMS Operations per la gestione manuale. L'invio di queste informazioni CTs consente una ricezione più strutturata della richiesta, integrata dall'automazione AMS per migliorare i tempi di gestione ed esecuzione.

  • Modalità di esecuzione: manuale e designazione: revisione richiesta. Modifiche richieste tramite ct-1e1xtak34nx76 Management | Altro | Altro | Aggiornamento (revisione richiesta) o ct-0xdawir96cy7k Management | Altro | Altro | Crea (revisione richiesta). CTs Questi si basano sulla gestione manuale per le convalide e le esecuzioni. Questi CTs dipendono dall'interpretazione manuale della richiesta di modifica.

AMS ti avvisa quando la modifica è stata completata correttamente (Operazione riuscita) o meno (Errore).

Nota

Per informazioni sulla risoluzione dei problemi relativi agli errori RFC, consulta. Risoluzione degli errori RFC in AMS

L'immagine seguente mostra il flusso di lavoro di una RFC inviata dall'utente.

Il flusso di lavoro di una RFC inviata dal cliente.