¿Qué son RFCs? - Guía de usuario avanzada de AMS

Las traducciones son generadas a través de traducción automática. En caso de conflicto entre la traducción y la version original de inglés, prevalecerá la version en inglés.

¿Qué son RFCs?

Una solicitud de cambio, o RFC, es la forma de realizar un cambio en el entorno gestionado por AMS o de pedirle a AMS que realice un cambio en su nombre. Para crear una RFC, debe elegir entre los tipos de cambio de AMS, elegir los parámetros de la RFC (como la programación) y, a continuación, enviar la solicitud mediante la consola AMS o los comandos de la API y. CreateRfcSubmitRfc

Una RFC contiene dos especificaciones, una para la propia RFC y otra para los parámetros del tipo de cambio (CT). En la línea de comandos, puede utilizar un comando RFC integrado o una CreateRfc plantilla estándar en formato JSON, que debe rellenar y enviar junto con el archivo de esquema CT JSON que cree (basado en los parámetros de CT). El nombre del CT es una descripción informal del CT. Un CSIO (categoría, subcategoría, elemento, operación) es una descripción más formal de una tomografía computarizada. Al crear una RFC, solo se debe especificar el ID de CT.

AMS le notifica cuando el cambio se ha realizado correctamente (éxito) o no (error).

nota

Para obtener información sobre la solución de problemas de errores de RFC, consulte. Solución de problemas de errores de RFC en AMS

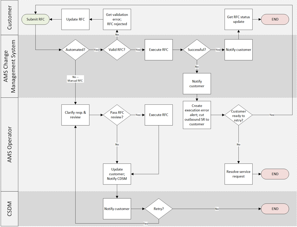
El siguiente gráfico muestra el flujo de trabajo de una RFC enviada por usted.

El flujo de trabajo de una RFC enviada por un cliente.