Amazon Managed Service for Apache Flink (Amazon MSF) se denominaba anteriormente Amazon Kinesis Data Analytics for Apache Flink.
Las traducciones son generadas a través de traducción automática. En caso de conflicto entre la traducción y la version original de inglés, prevalecerá la version en inglés.
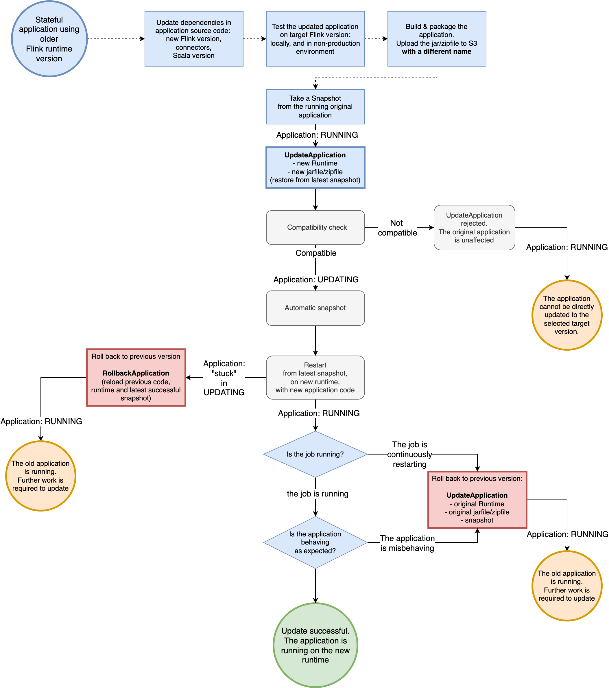
Actualice su aplicación a una nueva versión de Apache Flink
Puede actualizar su aplicación Flink mediante la UpdateApplicationacción.
Puedes llamar a la UpdateApplication
API de varias formas:
-
Utilice el flujo de trabajo de configuración existente en AWS Management Console.
-
Ve a la página de tu aplicación en AWS Management Console.
-
Elija Configurar.
-
Seleccione el nuevo tiempo de ejecución y la instantánea desde la que quiere empezar, lo que también se conoce como configuración de restauración. Utilice la configuración más reciente como configuración de restauración para iniciar la aplicación desde la última instantánea. Señale la nueva aplicación actualizada JAR/ZIP en Amazon S3.
-
-
Utilice la acción de AWS CLI actualizar la aplicación
. -
Utilice AWS CloudFormation (CFN).
-
Actualice el RuntimeEnvironmentcampo. Anteriormente, AWS CloudFormation eliminaba la aplicación y creaba una nueva, lo que provocaba la pérdida de las instantáneas y el resto del historial de la aplicación. Ahora AWS CloudFormation actualiza tu RuntimeEnvironment aplicación y no la borra.
-
-
Usa el AWS SDK.
-
Consulte la documentación del SDK para ver el lenguaje de programación que prefiera. Consulte UpdateApplication.
-
Puede realizar la actualización mientras la aplicación está en RUNNING
estado o mientras la aplicación está detenida en ese READY
estado. Amazon Managed Service for Apache Flink valida para verificar la compatibilidad entre la versión en tiempo de ejecución original y la versión en tiempo de ejecución de destino. Esta comprobación de compatibilidad se ejecuta cuando se está en UpdateApplicationRUNNING
estado o, al siguiente, StartApplicationsi se actualiza mientras se está en READY
ese estado.
En el siguiente ejemplo, se muestra la actualización de una aplicación en un RUNNING
estado denominado UpgradeTest
Flink 1.18 en EE. UU. Este (Virginia del Norte) mediante la aplicación actualizada AWS CLI y el inicio de la aplicación actualizada desde la última instantánea.
aws --region us-east-1 kinesisanalyticsv2 update-application \ --application-name UpgradeTest --runtime-environment-update "FLINK-1_18" \ --application-configuration-update '{"ApplicationCodeConfigurationUpdate": '\ '{"CodeContentUpdate": {"S3ContentLocationUpdate": '\ '{"FileKeyUpdate": "flink_1_18_app.jar"}}}}' \ --run-configuration-update '{"ApplicationRestoreConfiguration": '\ '{"ApplicationRestoreType": "RESTORE_FROM_LATEST_SNAPSHOT"}}' \ --current-application-version-id ${current_application_version}
-
Si has activado las instantáneas de servicio y deseas continuar con la aplicación desde la última instantánea, Amazon Managed Service for Apache Flink comprueba que el tiempo de ejecución de la
RUNNING
aplicación actual es compatible con el tiempo de ejecución de destino seleccionado. -
Si ha especificado una instantánea desde la que continuar con el tiempo de ejecución de destino, Amazon Managed Service for Apache Flink comprueba que el tiempo de ejecución de destino es compatible con la instantánea especificada. Si se produce un error en la comprobación de compatibilidad, se rechaza la solicitud de actualización y la aplicación permanece intacta en ese estado.
RUNNING
-
Si decides iniciar la aplicación sin una instantánea, Amazon Managed Service for Apache Flink no realiza ninguna comprobación de compatibilidad.
-
Si la aplicación actualizada falla o se queda atascada en un
UPDATING
estado transitivo, siga las instrucciones de la Revierta las actualizaciones de las aplicaciones sección para volver al estado correcto.
Flujo de proceso para ejecutar aplicaciones en estado

En el siguiente ejemplo, se muestra la actualización de una aplicación en un READY
estado denominado UpgradeTest
Flink 1.18 en EE. UU. Este (Virginia del Norte) mediante el. AWS CLI No hay ninguna instantánea específica para iniciar la aplicación porque la aplicación no se está ejecutando. Puede especificar una instantánea al emitir la solicitud de inicio de la aplicación.
aws --region us-east-1 kinesisanalyticsv2 update-application \ --application-name UpgradeTest --runtime-environment-update "FLINK-1_18" \ --application-configuration-update '{"ApplicationCodeConfigurationUpdate": '\ '{"CodeContentUpdate": {"S3ContentLocationUpdate": '\ '{"FileKeyUpdate": "flink_1_18_app.jar"}}}}' \ --current-application-version-id ${current_application_version}
-
Puede actualizar el tiempo de ejecución de sus aplicaciones en
READY
estado a cualquier versión de Flink. Amazon Managed Service for Apache Flink no realiza ninguna comprobación hasta que inicias la aplicación. -
Amazon Managed Service para Apache Flink solo ejecuta comprobaciones de compatibilidad con la instantánea que seleccionaste para iniciar la aplicación. Se trata de comprobaciones de compatibilidad básicas que siguen la tabla de compatibilidad de Flink
. Solo comprueban la versión de Flink con la que se tomó la instantánea y la versión de Flink a la que te diriges. Si el tiempo de ejecución de Flink de la instantánea seleccionada no es compatible con el nuevo tiempo de ejecución de la aplicación, es posible que se rechace la solicitud de inicio.
Flujo de proceso para aplicaciones en estado preparado
