View a markdown version of this page

Comprenda los componentes AWS Ground Station principales - AWS Ground Station

Las traducciones son generadas a través de traducción automática. En caso de conflicto entre la traducción y la version original de inglés, prevalecerá la version en inglés.

Comprenda los componentes AWS Ground Station principales

En esta sección se proporcionan definiciones detalladas de los componentes principales de AWS Ground Station.

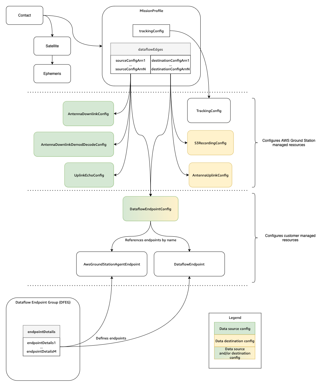
El siguiente diagrama muestra los componentes principales AWS Ground Station y cómo se relacionan entre sí. Las flechas indican la dirección de las dependencias entre los componentes, donde cada componente apunta a sus dependencias.

Diagram showing the core components of AWS Ground Station and how they relate to each other.

En los temas siguientes se describen los componentes AWS Ground Station principales en detalle.