什麼是 RFCs? - AMS 進階使用者指南

本文為英文版的機器翻譯版本,如內容有任何歧義或不一致之處,概以英文版為準。

什麼是 RFCs?

變更請求或 RFC 是您在 AMS 受管環境中進行變更的方式,或要求 AMS 代表您進行變更的方式。若要建立 RFC,您可以選擇 AMS 變更類型、選擇 RFC 參數 (例如排程),然後使用 AMS 主控台或 API 命令 CreateRfcSubmitRfc 提交請求。

RFC 包含兩個規格,一個用於 RFC 本身,另一個用於變更類型 (CT) 參數。在命令列,您可以使用內嵌 RFC 命令或 JSON 格式的標準 CreateRfc 範本,該範本是您填寫並提交的,以及您建立的 CT JSON 結構描述檔案 (根據 CT 參數)。CT 名稱是 CT 的非正式描述。CSIO (類別、子類別、項目、操作) 是 CT 的更正式描述。建立 RFC 時,只能指定 CT ID。

當變更成功完成 (成功) 或失敗 (失敗) 時,AMS 會通知您。

注意

如需 RFC 失敗疑難排解的資訊,請參閱 針對 AMS 中的 RFC 錯誤進行故障診斷

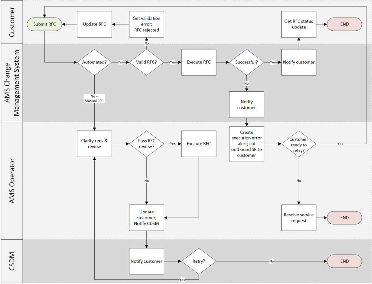
下圖說明您提交的 RFC 工作流程。

客戶提交 RFC 的工作流程。