O que são RFCs? - Guia do usuário avançado do AMS

As traduções são geradas por tradução automática. Em caso de conflito entre o conteúdo da tradução e da versão original em inglês, a versão em inglês prevalecerá.

O que são RFCs?

Uma solicitação de mudança, ou RFC, é como você faz uma alteração em seu ambiente gerenciado pelo AMS ou pede que o AMS faça uma alteração em seu nome. Para criar um RFC, você escolhe entre os tipos de alteração do AMS, escolhe os parâmetros do RFC (como agendamento) e, em seguida, envia a solicitação usando o console do AMS ou os comandos da API e. CreateRfcSubmitRfc

Uma RFC contém duas especificações, uma para a própria RFC e outra para os parâmetros do tipo de alteração (CT). Na linha de comando, você pode usar um comando RFC embutido ou um CreateRfc modelo padrão no formato JSON, que você preenche e envia junto com o arquivo de esquema CT JSON que você cria (com base nos parâmetros do CT). O nome do CT é uma descrição informal do CT. Um CSIO (categoria, subcategoria, item, operação) é uma descrição mais formal de um CT. Somente o CT ID deve ser especificado ao criar um RFC.

O AMS notifica você quando a alteração foi concluída com êxito (Êxito) ou sem sucesso (Falha).

nota

Para obter informações sobre a solução de problemas de falhas de RFC, consulteSolução de problemas de erros de RFC no AMS.

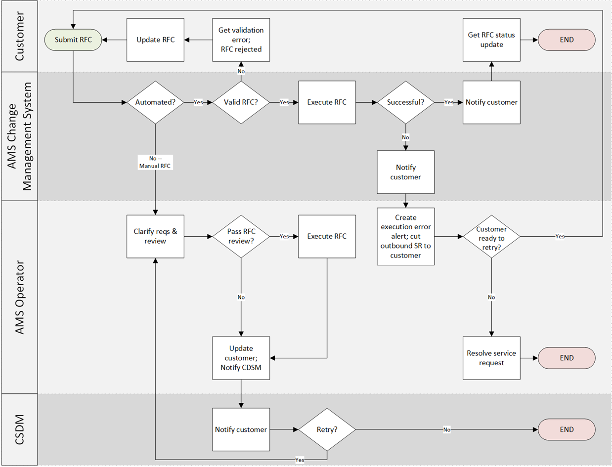
O gráfico a seguir mostra o fluxo de trabalho de uma RFC enviada por você.

O fluxo de trabalho de um RFC enviado pelo cliente.