View a markdown version of this page

Entenda os componentes AWS Ground Station principais - AWS Ground Station

As traduções são geradas por tradução automática. Em caso de conflito entre o conteúdo da tradução e da versão original em inglês, a versão em inglês prevalecerá.

Entenda os componentes AWS Ground Station principais

Esta seção fornece definições detalhadas dos principais componentes do AWS Ground Station.

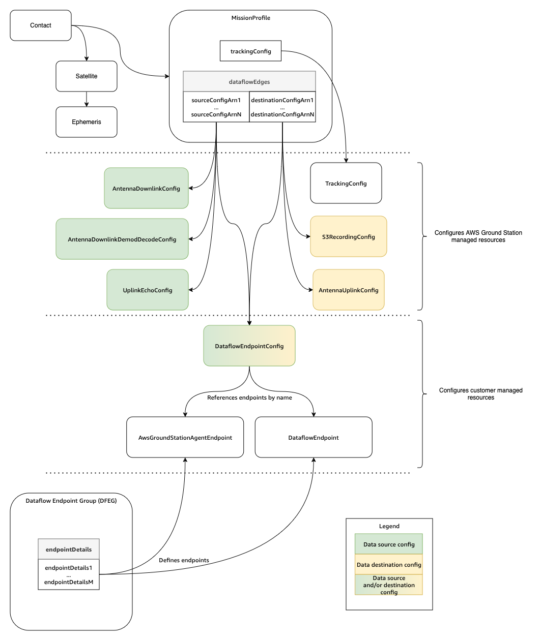
O diagrama a seguir mostra os principais componentes AWS Ground Station e como eles se relacionam entre si. As setas indicam a direção das dependências entre os componentes, onde cada componente aponta para suas dependências.

Diagram showing the core components of AWS Ground Station and how they relate to each other.

Os tópicos a seguir descrevem detalhadamente os componentes AWS Ground Station principais.