RFCs란 무엇입니까? - AMS 고급 사용 설명서

기계 번역으로 제공되는 번역입니다. 제공된 번역과 원본 영어의 내용이 상충하는 경우에는 영어 버전이 우선합니다.

RFCs란 무엇입니까?

변경 요청 또는 RFC는 AMS 관리형 환경을 변경하거나 AMS에 사용자를 대신하여 변경하도록 요청하는 방법입니다. RFC를 생성하려면 AMS 변경 유형 중에서 선택하고 RFC 파라미터(예: 일정)를 선택한 다음 AMS 콘솔 또는 API 명령 CreateRfcSubmitRfc를 사용하여 요청을 제출합니다.

RFC에는 두 가지 사양이 있습니다. 하나는 RFC 자체용이고 다른 하나는 변경 유형(CT) 파라미터용입니다. 명령줄에서 인라인 RFC 명령 또는 JSON 형식의 표준 CreateRfc 템플릿을 사용하여 생성한 CT JSON 스키마 파일(CT 파라미터 기반)과 함께 작성하고 제출할 수 있습니다. CT 이름은 CT에 대한 비공식 설명입니다. CSIO(범주, 하위 범주, 항목, 작업)는 CT에 대한 보다 공식적인 설명입니다. RFC를 생성할 때 CT ID만 지정해야 합니다.

AMS는 변경이 성공적으로 완료되거나(성공) 실패하면(실패) 알려줍니다.

참고

RFC 실패 문제 해결에 대한 자세한 내용은 섹션을 참조하세요AMS의 RFC 오류 문제 해결.

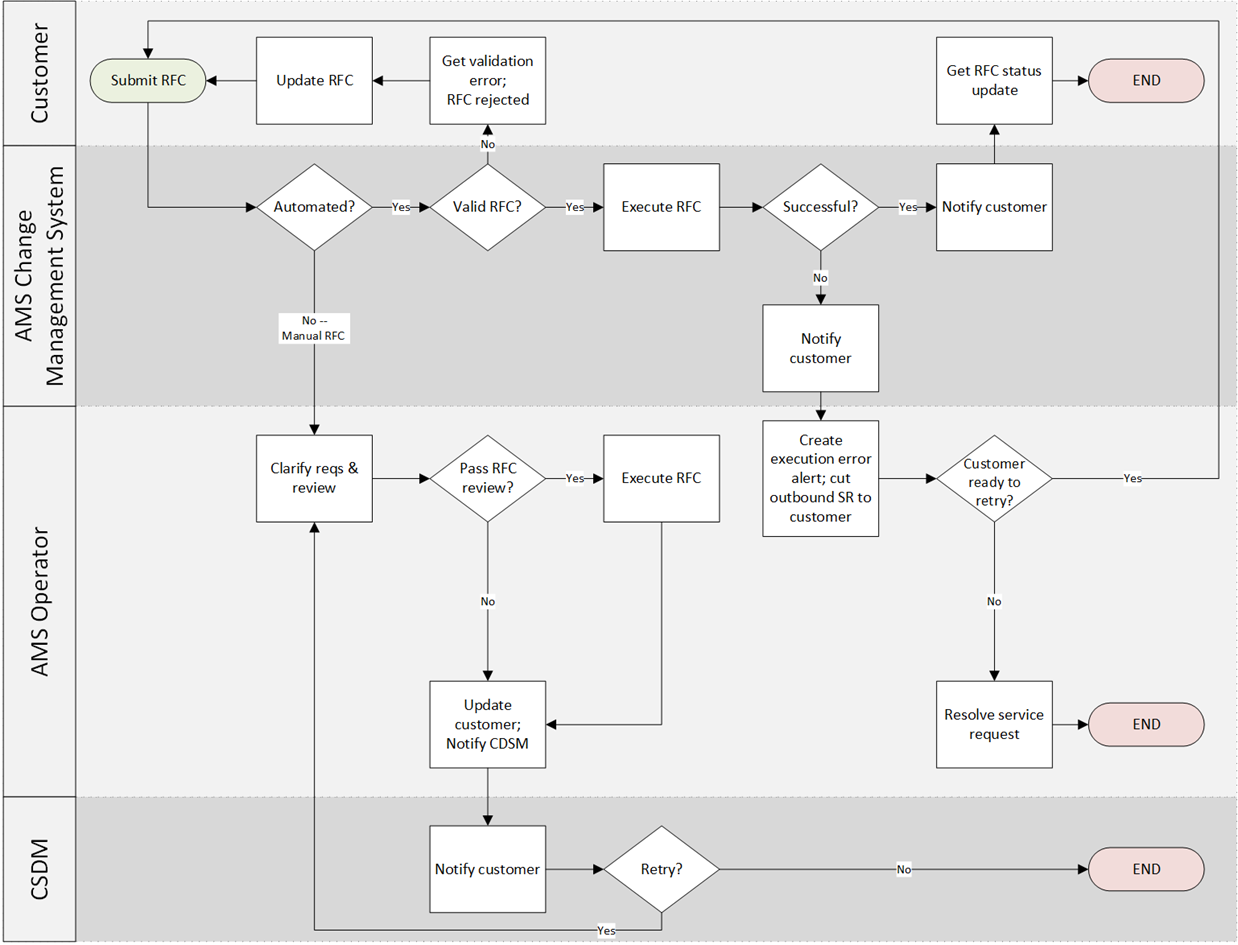
다음 그림은 사용자가 제출한 RFC의 워크플로를 보여줍니다.

고객이 제출한 RFC의 워크플로입니다.