RFCs - AMS Advanced ユーザーガイド

翻訳は機械翻訳により提供されています。提供された翻訳内容と英語版の間で齟齬、不一致または矛盾がある場合、英語版が優先します。

RFCs

変更のリクエスト、つまり RFC は、AMS が管理する環境を変更する方法、またはユーザーに代わって変更を行うように AMS に依頼する方法です。RFC を作成するには、AMS 変更タイプから選択し、RFC パラメータ (スケジュールなど) を選択し、AMS コンソールまたは API コマンド CreateRfcSubmitRfc を使用してリクエストを送信します。

RFC には 2 つの仕様が含まれています。1 つは RFC 自体用で、もう 1 つは変更タイプ (CT) パラメータ用です。コマンドラインでは、インライン RFC コマンド、または作成した CT JSON スキーマファイル (CT パラメータに基づく) とともに入力して送信する JSON 形式の標準の CreateRfc テンプレートを使用できます。CT 名は、CT の非公式な説明です。CSIO (カテゴリ、サブカテゴリ、項目、オペレーション) は、CT のより正式な説明です。RFC を作成するときは、CT ID のみを指定する必要があります。

AMS は、変更が正常に完了した (成功) か失敗した (失敗) ときに通知します。

注記

RFC 障害のトラブルシューティングについては、「」を参照してくださいAMS での RFC エラーのトラブルシューティング

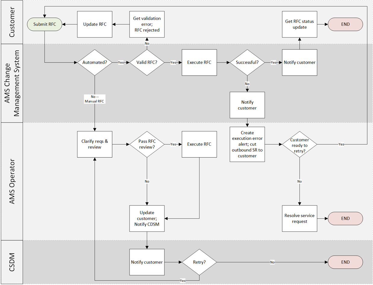
次の図は、ユーザーが送信した RFC のワークフローを示しています。

お客様が送信した RFC のワークフロー。