View a markdown version of this page

Comprendi i componenti AWS Ground Station principali - AWS Ground Station

Le traduzioni sono generate tramite traduzione automatica. In caso di conflitto tra il contenuto di una traduzione e la versione originale in Inglese, quest'ultima prevarrà.

Comprendi i componenti AWS Ground Station principali

Questa sezione fornisce definizioni dettagliate per i componenti principali di AWS Ground Station.

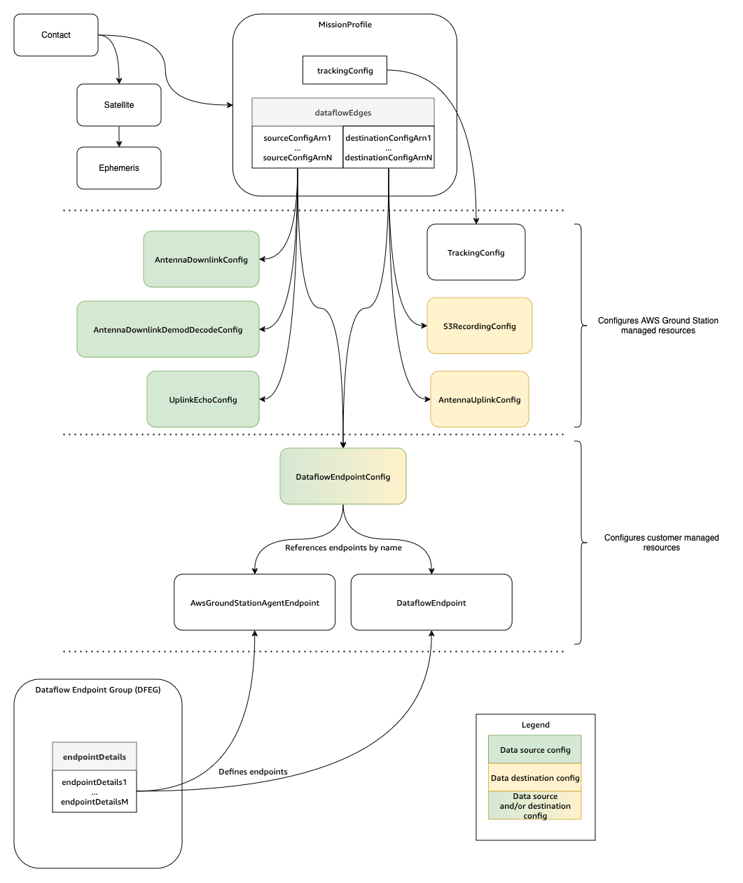
Il diagramma seguente mostra i componenti principali AWS Ground Station e il modo in cui si relazionano tra loro. Le frecce indicano la direzione delle dipendenze tra i componenti, dove ogni componente punta alle proprie dipendenze.

Diagram showing the core components of AWS Ground Station and how they relate to each other.

I seguenti argomenti descrivono in dettaglio i componenti AWS Ground Station principali.