Apa itu RFCs? - Panduan Pengguna Tingkat Lanjut AMS

Terjemahan disediakan oleh mesin penerjemah. Jika konten terjemahan yang diberikan bertentangan dengan versi bahasa Inggris aslinya, utamakan versi bahasa Inggris.

Apa itu RFCs?

Permintaan perubahan, atau RFC, adalah cara Anda membuat perubahan di lingkungan yang dikelola AMS, atau meminta AMS untuk membuat perubahan atas nama Anda. Untuk membuat RFC, Anda memilih dari jenis perubahan AMS, pilih parameter RFC (seperti jadwal), lalu kirimkan permintaan menggunakan konsol AMS atau perintah CreateRfcAPI dan. SubmitRfc

RFC berisi dua spesifikasi, satu untuk RFC itu sendiri, dan satu untuk parameter tipe perubahan (CT). Pada baris perintah, Anda dapat menggunakan perintah Inline RFC, atau CreateRfc template standar dalam format JSON, yang Anda isi dan kirimkan bersama dengan file skema CT JSON yang Anda buat (berdasarkan parameter CT). Nama CT adalah deskripsi informal dari CT. CSIO (kategori, subkategori, item, operasi) adalah deskripsi yang lebih formal dari CT. Hanya ID CT yang harus ditentukan saat membuat RFC.

AMS memberi tahu Anda ketika perubahan telah berhasil diselesaikan (Sukses) atau tidak berhasil (Kegagalan).

catatan

Untuk informasi tentang pemecahan masalah kegagalan RFC, lihat. Memecahkan masalah kesalahan RFC di AMS

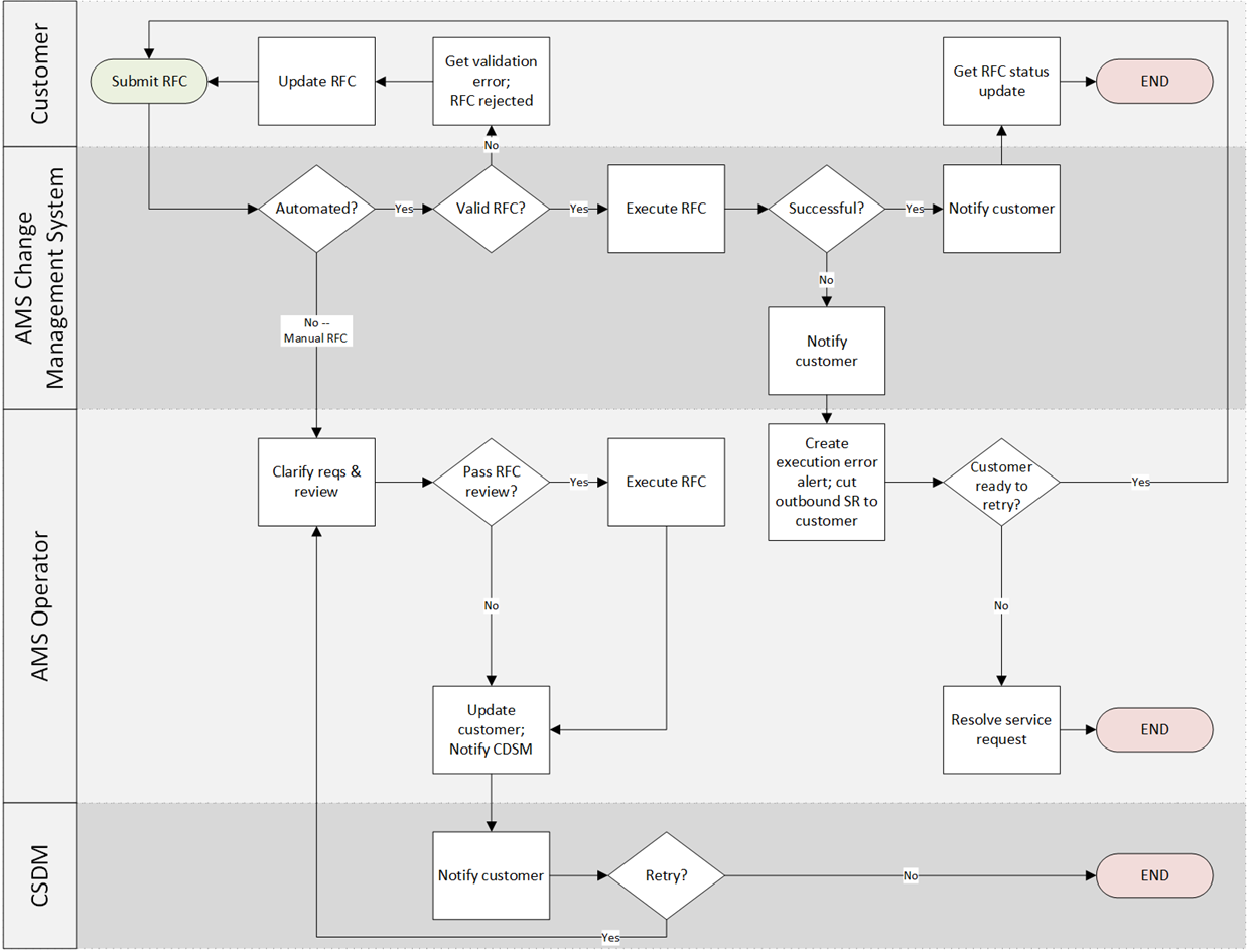
Grafik berikut menggambarkan alur kerja RFC yang dikirimkan oleh Anda.

Alur kerja RFC yang dikirimkan pelanggan.