Memahami kode status RFC - Panduan Orientasi Tingkat Lanjut AMS

Terjemahan disediakan oleh mesin penerjemah. Jika konten terjemahan yang diberikan bertentangan dengan versi bahasa Inggris aslinya, utamakan versi bahasa Inggris.

Memahami kode status RFC

Kode status RFC membantu Anda melacak permintaan Anda. Anda dapat mengamati kode status ini selama RFC berjalan di output CLI, atau dengan menyegarkan halaman daftar RFC di konsol.

Anda juga dapat melihat kode untuk RFC di halaman detail untuk RFC itu, yang mungkin terlihat seperti ini:

Kode status RFC.

Anda mungkin melihat RFC dalam daftar yang tidak Anda kirimkan. Ketika operator AMS menggunakan CT internal saja, mereka mengirimkannya dalam RFC dan ditampilkan dalam daftar RFC Anda. Untuk informasi selengkapnya, lihat Jenis perubahan hanya internal.

penting

Anda dapat meminta pemberitahuan perubahan status RFC. Untuk detailnya, lihat Pemberitahuan Perubahan Status RFC.

Kode status RFC
Berhasil Kegagalan

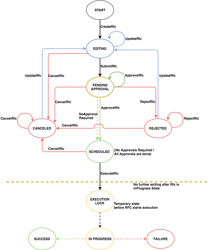
Pengeditan: RFC telah dibuat tetapi tidak dikirimkan

PendingApproval /Dikirim: RFC telah diserahkan dan sistem menentukan apakah memerlukan persetujuan, dan mendapatkan persetujuan itu, jika diperlukan

Disetujui oleh AWS/Disetujui oleh pelanggan: RFC telah disetujui. Otomatis RFCs disetujui oleh AWS, manual RFCs disetujui oleh Operator dan, terkadang, pelanggan

Dijadwalkan: RFC telah lulus sintaks dan pemeriksaan persyaratan dan dijadwalkan untuk berjalan

InProgress: RFC sedang dijalankan, perhatikan RFCs bahwa penyediaan banyak sumber daya atau telah berjalan lama UserData, membutuhkan waktu lebih lama untuk dijalankan

Dieksekusi: RFC telah dijalankan

Sukses/Berhasil: RFC telah berhasil diselesaikan

Ditolak: ditolak RFCs biasanya karena gagal validasi; misalnya, sumber daya yang tidak dapat digunakan, yaitu subnet, ditentukan

Dibatalkan: RFCs biasanya dibatalkan karena tidak lulus validasi sebelum waktu mulai yang dikonfigurasi berlalu

Kegagalan: RFC telah gagal; lihat output untuk alasan kegagalan, dan operasi AMS secara otomatis membuat tiket masalah dan berkomunikasi dengan Anda sesuai kebutuhan StatusReason

catatan

Dibatalkan atau ditolak RFCs dapat dikirimkan kembali menggunakan UpdateRfc; lihat juga. Perbarui RFCs

Jika RFC melewati semua kondisi yang diperlukan (misalnya, semua parameter yang diperlukan ditentukan), status berubah menjadi PendingApproval (bahkan otomatis CTs memerlukan persetujuan, yang terjadi secara otomatis jika sintaks dan pemeriksaan parameter lulus). Jika tidak lulus, statusnya berubah menjadiRejected. StatusReasonMemberikan informasi tentang penolakan; ExecutionOutput bidang memberikan informasi tentang persetujuan dan penyelesaian. Kode kesalahan meliputi:

  • InvalidRfcStateException: RFC berada dalam status yang tidak mengizinkan operasi yang dipanggil. Misalnya, jika RFC telah pindah ke status Kirim, itu tidak dapat lagi dimodifikasi.

  • InvalidRfcScheduleException: StartTime, EndTime, atau TimeoutInMinutes parameter dilanggar.

  • InternalServerError: Kesulitan dengan sistem ditemui.

  • InvalidArgumentException: Parameter salah ditentukan; misalnya, nilai yang tidak dapat diterima digunakan.

  • ResourceNotFoundException: Nilai, seperti ID tumpukan, tidak dapat ditemukan.

Jika waktu mulai dan akhir yang dijadwalkan yang diminta (juga dikenal sebagai jendela jalankan perubahan) terjadi sebelum perubahan disetujui, status RFC akan berubah menjadiCanceled. Jika perubahan disetujui, status RFC berubah menjadiScheduled. Jendela change run untuk ASAP RFCs adalah waktu yang dikirimkan ditambah ExpectedExecutionDuration nilai untuk CT.

Kapan saja sebelum kedatangan jendela run perubahan, perubahan terjadwal (dikirimkan dengan a RequestedStartTime di CLI) dapat dimodifikasi atau dibatalkan. Jika perubahan yang dijadwalkan diubah, maka harus dikirimkan kembali.

Ketika waktu mulai perubahan tiba (dijadwalkan atau ASAP) dan setelah persetujuan selesai, status berubah InProgress dan tidak ada modifikasi yang dapat dilakukan. Jika perubahan selesai dalam jendela run perubahan yang ditentukan, status berubah menjadiSuccess. Jika ada bagian dari perubahan yang gagal, atau jika perubahan masih berlangsung saat jendela run change berakhir, status akan berubah menjadiFailure.

catatan

SelamaInProgress,Success, atau Failure mengubah status, RFC tidak dapat dimodifikasi atau dibatalkan.

Diagram berikut mengilustrasikan status RFC dari panggilan CreateRFC hingga resolusi.

Status RFC dari panggilan CreateRFC hingga resolusi.