View a markdown version of this page

Was sind RFCs? - AMS-Benutzerhandbuch für Fortgeschrittene

Die vorliegende Übersetzung wurde maschinell erstellt. Im Falle eines Konflikts oder eines Widerspruchs zwischen dieser übersetzten Fassung und der englischen Fassung (einschließlich infolge von Verzögerungen bei der Übersetzung) ist die englische Fassung maßgeblich.

Was sind RFCs?

Mit einem Änderungsantrag (RFC) nehmen Sie eine Änderung in Ihrer von AMS verwalteten Umgebung vor oder bitten AMS, in Ihrem Namen eine Änderung vorzunehmen. Um einen RFC zu erstellen, wählen Sie aus AMS-Änderungstypen, wählen RFC-Parameter (z. B. Zeitplan) und reichen die Anfrage dann entweder über die AMS-Konsole oder die API-Befehle und ein. CreateRfcSubmitRfc

Ein RFC enthält zwei Spezifikationen, eine für den RFC selbst und eine für die Change Type (CT) -Parameter. In der Befehlszeile können Sie einen Inline-RFC-Befehl oder eine CreateRfc Standardvorlage im JSON-Format verwenden, die Sie zusammen mit der von Ihnen erstellten CT-JSON-Schemadatei ausfüllen und einreichen (basierend auf den CT-Parametern). Der CT-Name ist eine informelle Beschreibung des CT. Ein CSIO (Kategorie, Unterkategorie, Gegenstand, Operation) ist eine formellere Beschreibung eines CT. Bei der Erstellung eines RFC muss nur die CT-ID angegeben werden.

RFCs durchläuft zwei wichtige Phasen: Validierung und Ausführung.

  1. In der Validierungsphase überprüft AMS die RFC-Anfrage auf Vollständigkeit und Richtigkeit. AMS bewertet die Sicherheitsanfrage auch gemäß unseren technischen Sicherheitsstandards. AMS bestätigt, dass die angeforderte Änderung gültig und ausführbar ist.

  2. In der Ausführungsphase versucht AMS, die angeforderten Änderungen an Ihrem Konto vorzunehmen.

AMS wickelt beide Phasen durch einen automatisierten Prozess, einen manuellen Prozess oder eine Kombination aus beiden ab. Der manuelle Prozess wird vom AMS Operations Team abgewickelt. Weitere Informationen finden Sie unter Automatisiert und manuell CTs.

AMS bietet drei Ausführungsmodi für die Bearbeitung von Anfragen:

  • (AMS empfohlen) Ausführungsmodus: Automatisiert. Diese CTs verwenden Automatisierung für RFC-Validierungen und -Ausführungen. Dies ist der schnellste Weg, um Ihre Geschäftsergebnisse zu erzielen.

  • (Von AMS empfohlen) Ausführungsmodus: Manuell und Bezeichnung: Verwaltete Automatisierung. Diese CTs verwenden eine Kombination aus automatisierten und manuellen Prozessen für RFC-Validierungen und -Ausführungen. Wenn die Automatisierung Ihre angeforderte Änderung nicht ausführen kann, wird der RFC (entweder durch automatisiertes Routing oder durch die Erstellung eines Ersatz-RFC) zur manuellen Bearbeitung an das AMS Operations Team übertragen. Ihre Übermittlung CTs ermöglicht eine strukturiertere Bearbeitung Ihrer Anfrage, ergänzt durch AMS-Automatisierung, um die Bearbeitung und den Zeitrahmen für das Ausführungsergebnis zu verbessern.

  • Ausführungsmodus: Manuell und Bezeichnung: Überprüfung erforderlich. Änderungen wurden über ct-1e1xtak34nx76 Management | Andere | Andere | Update (Überprüfung erforderlich) oder ct-0xdawir96cy7k Management | Andere | Andere | Erstellen (Überprüfung erforderlich) angefordert. CTs Diese basieren auf manueller Handhabung für Validierungen und Ausführungen. Diese CTs hängen von der manuellen Interpretation der Änderungsanforderung ab.

AMS benachrichtigt Sie, wenn die Änderung erfolgreich (Success) oder erfolglos (Failure) abgeschlossen wurde.

Anmerkung

Informationen zur Behebung von RFC-Fehlern finden Sie unter. Behebung von RFC-Fehlern in AMS

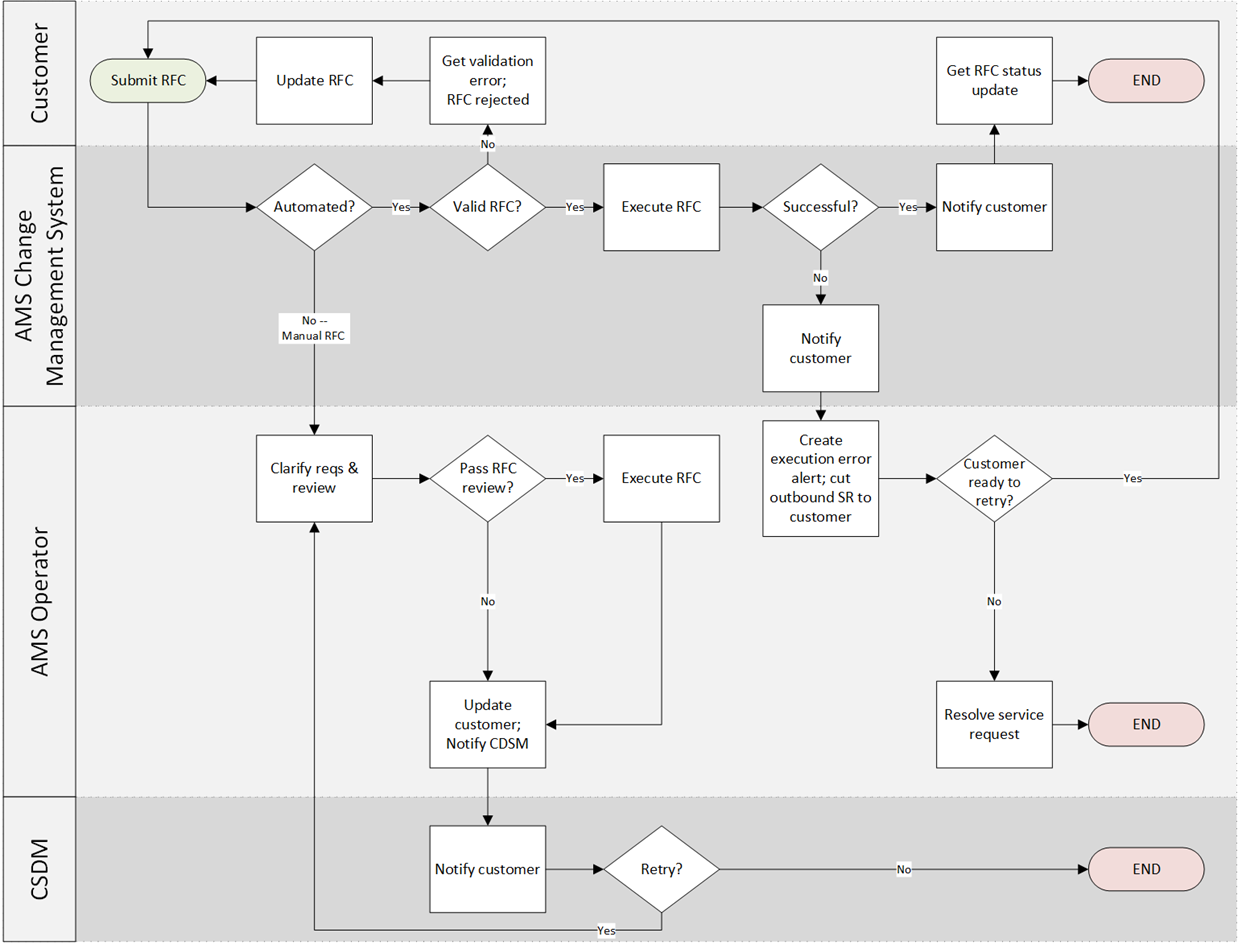
Die folgende Grafik zeigt den Arbeitsablauf eines von Ihnen eingereichten RFC.

Der Workflow eines vom Kunden eingereichten RFC.